湖南省社会救助“一件事”服务指南
作者:安化县民政局
发布时间:2025-12-25 16:42
信息来源:安化县民政局
浏览量:
为贯彻落实《国务院办公厅关于健全“高效办成一件事”重点事项常态化推进机制的意见》(国办发〔2025〕24 号)、《国务院办公厅关于印发〈 “高效办成一件事”2025 年度第二批重点事项清单〉的通知》(国办函〔2025〕70 号)、《湖南省人民政府办公厅关于印发〈 “高效办成一件事”2025 年度第二批重点事项清单〉的通知》(湘政办函〔2025〕41 号)精神,通过流程再造、信息共享,整合部门职能,优化业务流程,构建跨部门联办模式,全面推进社会救助“一件事”“ 一次告知、一表申请、一套材料、一窗(端)受理、一网办理、一线应答”,实现社会救助“一件事”高效办、便利办、暖心办,特制定本实施方案。
牵头单位:安化县民政局
服务对象:因各种原因需申请社会救助的低收入人群。
办理途径:申请人可根据实际情况 , 选择省政务服务网 、 “ 湘易办”APP“高效办成一件事”重点事项服务专区,或通过当地政务服务中心办事窗口,提出社会救助申请。
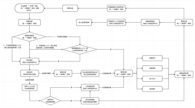
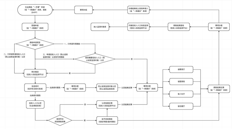
办理流程:
责任编辑:县民政局
扫一扫在手机打开当前页
