养老机构备案指南
一、养老机构备案申请材料清单
(一) 举办者的资格证明文件
(二)符合登记规定的机构名称、章程和管理制度
(三) 服务场所的自有产权证明或租用期限不少于5年的房屋租赁合同;
(四) 建设单位的竣工验收合格证明,环境保护部门的验收报告或审查意见,以及住建部门出具的建设工程消防设计审核、消防验收合格意见,或者消防备案凭证;
(五)管理人员、专业技术人员、服务人员的名单、身份证明文件和健康状况证明;
(六)利用物业共用部位、共用设施设备进行经营的,应提供相关业主、业主大会、物业服务企业的同意材料
(七)要求提供的其他材料
二、备案流程
(一)申办者按要求准备齐全养老机构登记备案所需资料,到辖区内民政或市场监管部门申请登记。
(二)依据《中华人民共和国老年人权益保障法》〔民办函(2019〕1号)和《民办非企业单位登记管理暂行条例》规定,非营利性质养老机构依法向民政部门申请社会服务机构登记。盈利性质养老机构,到市场监管部门申请登记。
(三)民政部门负责行政审批的窗口统一对外,受理举办者提交的申请材料。
(四)市场监管部门批准成立登记的盈利性养老机构,由民政部门及时与省级共享平台或者省级部门间数据接口对接,掌握相关信息。
(五)养老机构登记后即可开展服务活动,并应当向民政部门备案,真实、准确、完整地提供备案信息,填写备案书和承诺书,民政部门应当提供备案回执,书面告知养老机构运营基本条件,以及本区域现行养老服务扶持政策措施清单。
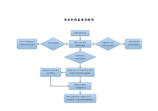
备案流程图

三、办理部门
安化县民政局老龄工作和养老服务股
四、办理时间和地点
时间:工作日 上午8:30-12:00 下午14:30-17:30
地点:安化县民政局(雪峰湖大道828号307室)
附件1
设置养老机构备案申请书
民政局:
经我单位研究决定,设置一所养老机构,该养老机构备案信息如下:
名称:
地址:
法人登记机关:
统一社会信用代码:
法定代表人(主要负责人):
公民身份号码:
服务范围:
服务场所性质:
养老床位数量:
其中护理型养老床位数量(按民办函[2020]38号界定):
养老服务从业人员数量:
服务设施建筑面积:
服务设施占地面积(适用于独立设施):
联系人: 联系方式:
服务场所的自有产权面积或房屋租赁合同(复印件)
建筑面积在5000平方米以上的,提供环评报告或备案证明(复印件)
建筑面积在300平方米以上的,提供消防消防验收合格意见或备案证明(复印件)
内设餐饮服务机构的,提供食品经营许可证(复印件)
内设医疗机构的,提供医疗机构执业许可证或医疗机构执业备案证明(复印件)
使用特种设备的,提供特种设备使用登记证
请予以备案。
备案单位:
年 月 日