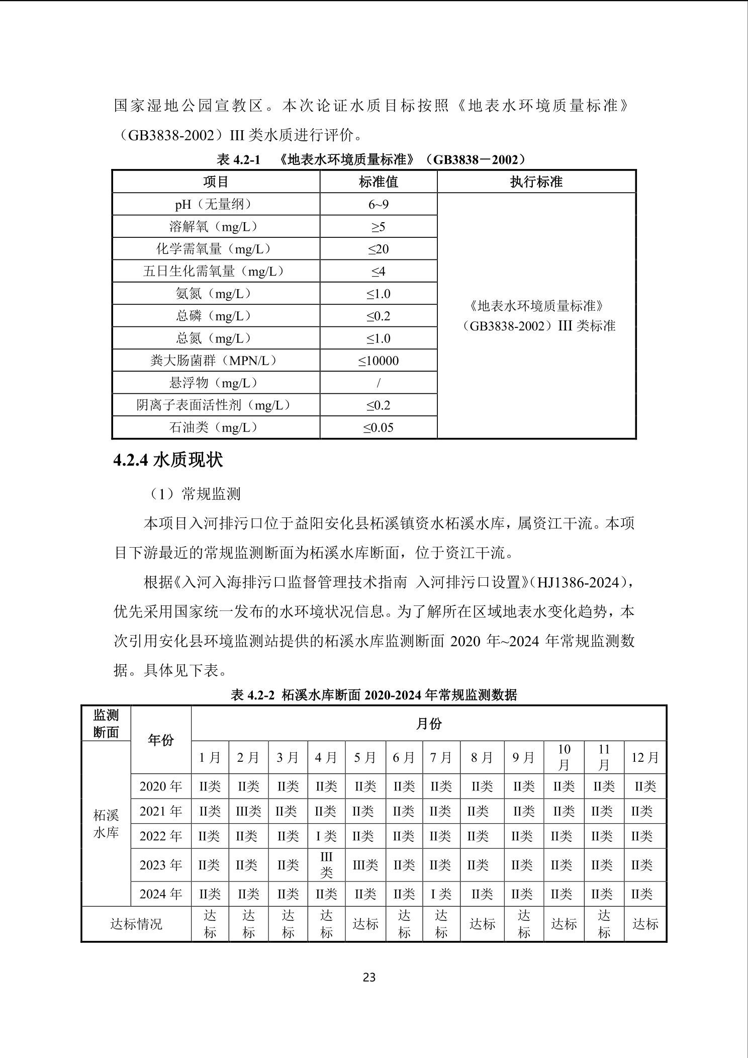
关于安化县柘溪镇污水处理厂入河排污口设置受理情况的公示
作者:
发布时间:2025-09-15 16:08
信息来源:益阳市生态环境局安化分局
浏览量:
益阳市生态环境局安化分局
关于安化县柘溪镇污水处理厂
入河排污口设置受理情况的公示
|
项目名称 |
安化县柘溪镇污水处理厂入河排污口设置 |
|
建设地点 |
湖南省益阳市安化县柘溪镇 |
|
建设单位 |
安化县柘溪镇人民政府 |
|
入河排污口设置论证承担单位 |
湖南宏晟管家式环保服务有限公司 |
|
受理日期 |
2025年9月15日 |
|
入河排污口设置论证报告全本链接 |
见附件 |
|
公众反馈意见 联系方式 |
联系方式:0737-7222513 通讯地址:安化县市民之家政务服务大厅B栋3楼生态环境窗口 邮编:413500 (公众意见反馈时间:自本公示发布后5个工作日内) |
注:1、根据有关规定,上述设置论证文件不含涉及国家秘密、商业秘密、个人隐私以及涉及国家安全、公共安全、经济安全和社会稳定的内容。2、建设单位及设置论证承担单位对项目设置论证文件公开内容负责。




































































































责任编辑:益阳市生态环境局安化分局
扫一扫在手机打开当前页